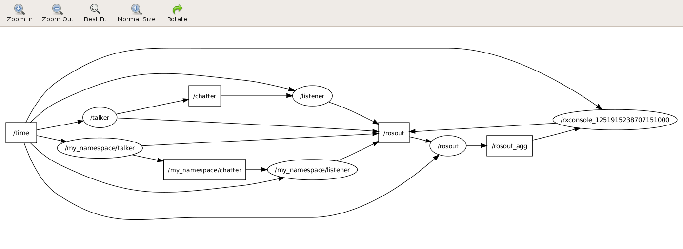
Attachment 'rxconsole(pusub).png'
Download
Attached Files
To refer to attachments on a page, use attachment:filename, as shown below in the list of files. Do NOT use the URL of the [get] link, since this is subject to change and can break easily.You are not allowed to attach a file to this page.







